为减少人员流动,保障考生利益,严守疫情防控和考试公平公正的底线,4月10日,山东艺术学院发布山东省2020年影视戏剧表演类专业联考方案,具体方案如下:
一、联考目的及性质
影视戏剧表演类专业联考坚持共商、共享、高效的原则,由牵头高校主考,联盟高校共享共用联考成绩,旨在方便考生应考,节约社会考试成本,提高考生志愿满足率。联考属国家教育考试的重要组成部分,适用于国家相关法律规定。
二、联考院校

注:除主考院校外,其他院校按院校国标排序。各高校具体招生计划以各校官网发布的消息为准。
三、考试科目
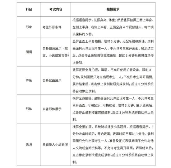
科目1:形象(考生外形条件)
科目2:声乐(自备歌曲展示)
科目3:朗诵(自备朗诵展示)
科目4:形体(自备形体展示)
科目5:表演(命题单人小品)
总成绩满分500分。其中,声乐100分,朗诵100分,形体100分,表演200分,形象不计分。
四、报名安排
根据山东省教育招生考试院安排,我校将于4月14日至15日(9:00—17:00)开放报名系统,组织影视戏剧表演类专业联考的补报名工作,请考生关注我校招生网站http://zsbgs.sdca.edu.cn/。已经报考我校表演专业的考生,无需再次报名。
五、考试方式
采用系统上传视频的方式组织考试。考试只组织一次,不设初、复试。
六、考试安排
(一)考试视频上传时间
2020年4月22日—4月26日(每天9:00—12:00),为保证视频上传成功,建议考生尽量于每天11:00前完成考试。考生每个科目有2次视频录制机会,录制完毕后,可选择其中最满意的1个视频,提交上传作为考试视频。考生须在2小时内完成所有科目的视频录制并提交,逾期无法提交视频。
(二)考试流程
请报考影视戏剧表演类专业联考的考生使用智能手机登录https://www.xiaoyibang.com/下载并安装APP,具体考试流程详见文末阅读原文链接《山东艺术学院2020年招生线上考试APP操作说明》(提取码:twr6)。
(三)考试科目及拍摄要求

七、合格线划定及成绩使用
(一)成绩统计结束后,通过山东艺术学院本专科招生信息网(http://zsbgs.sdca.edu.cn)向社会公布。届时考生如对本人成绩有异议,可根据要求向我校招生办公室提出书面申请。我校招生办公室将对提出异议的考生成绩进行复核,并将复核结果回复考生。
(二)各联考高校共享合格成绩,取得联考专业合格证的考生,可根据各高校招生条件填报相应高校志愿。
八、其他事项
1。考生须保证作品的真实性,视频录制须同期不间断、不得转切、不得编辑美化。线上正式考试前,每一名考生均须签订考试诚信承诺书,未签订者取消考试资格;正式视频录制中,考生要严格按照拍摄要求进行视频录制,不得离开拍摄画面,不得出现任何显示考生信息的提示性文字、图案、声音、背景、着装等,更不得出现考生姓名、考号等个人信息,否则将被视为违规,并取消考试资格,考生录制视频环境等其它客观因素不影响专业成绩评定。考试各环节出现违规作弊行为的,视情节轻重,依据《中华人民共和国刑法修正案(九)》以及《国家教育考试违规处理办法》(教育部令第33号)等确定的程序和规定进行处理。
2。新生入校后必须接受学校组织的材料复核和专业复测。对于复测不合格、入学前后两次测试成绩差异明显的考生,将组织专门调查。经查实属提供虚假作品材料、替考等违规行为的,取消该生录取资格,并通报考生所在地省级招生考试机构倒查追责。对涉嫌犯罪的,学校将及时报案,并配合司法机关处理。
3。农村和贫困地区不具备智能手机和无线网络条件的考生,可以向我校提出申请,由我校协调解决。确有困难的考生须于4月23日前将考生姓名、身份证号、报考专业、联系电话、居住地及申请理由等信息发送至邮箱syzsxf@126.com。
4。联考平台有关招生信息全部在相关学校招生网站向社会及时公布,平台不委托其他任何中介机构和人员承办招生事宜,请广大考生和家长关注相关学校招生网站。
5。本联考方案所述内容,若与上级文件不一致,按上级文件执行。
6。请广大考生切实做好自身防护,合理安排时间,安心备考。疫情防控期间,我校官方网站(www.sdca.edu.cn)、我校本专科招生信息网站(http://zsbgs.sdca.edu.cn)、山东艺术学院官方微信公众号(sdca1958)将及时发布相关最新信息。考生如需咨询,可致电:0531-86423303,0531-86423300(8:30-17:30),线上考试技术问题可咨询联考平台客服QQ:800180626。
地址链接:http://www.yidianzixun.com/article/0P5QjW0X?s=4&share_count=2