1月22日,山东艺术学院发布2022年招生简章,校考安排出炉。凡符合山东省规定的2022年普通高等学校招生夏季高考报名条件者,均可报考,山东艺考统考专业有分数要求。

部分专业有性别要求,其中表演、音乐表演(音乐剧)、舞蹈表演本科专业有男女比例要求;戏剧影视美术设计(中外合作办学)(化妆美容设计)专业只招收女生。其他专业无性别要求。
舞蹈表演、舞蹈编导两个专业不允许兼报;其他校考专业在考试时间不冲突的前提下均允许兼报。
山艺所有本科招生专业均不限定选考科目范围。

从报名要求来看,山艺全面实行网络报名。考生须使用智能手机登录https://www.xiaoyibang.com/下载、安装小艺帮APP,在规定时间内完成报名和考试。
参加线上考试的考生,根据考试平台要求完成证件上传和身份认证。参加线下考试的考生,需持本人身份证、纸质版山东艺术学院准考证、考前48小时内核酸检测阴性纸质报告、山东艺术学院考试人员健康管理信息采集表参加考试,证件不全或不符合防疫要求者不得参加考试。
初试每生120元,复试每生40元,报名缴费成功后不得修改报考专业,不予办理报名退费。
线下考试专业中,面试类专业报名缴费成功后须预约面试考试时间;笔试类科目考试时间统一安排,无需预约。



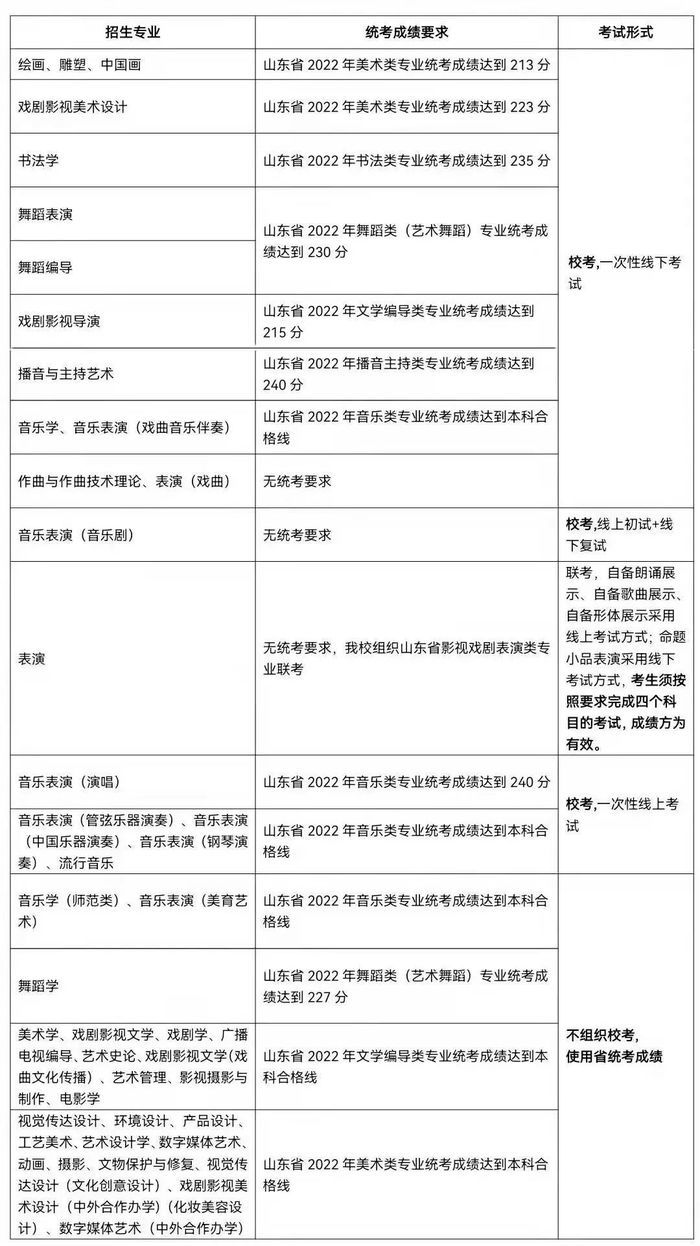
对于有省级统考要求的专业,考生报名后,该校将使用山东省艺术类专业统考成绩进行初选审核。统考成绩达到该校校考资格线且已报名缴费的考生,可参加考试;未达到校考资格线的考生不能参加校考,报名费用不予退还。


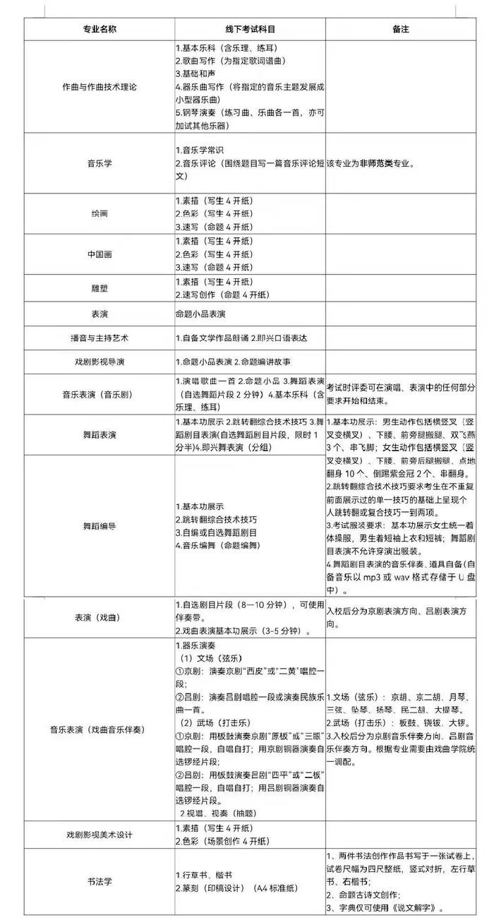
表演(联考)专业自备朗诵展示、自备歌曲展示、自备形体展示采用线上考试方式,考生须通过APP录制提交视频;命题小品表演采用线下考试方式。考生须按照要求完成四个科目的考试,成绩方为有效。
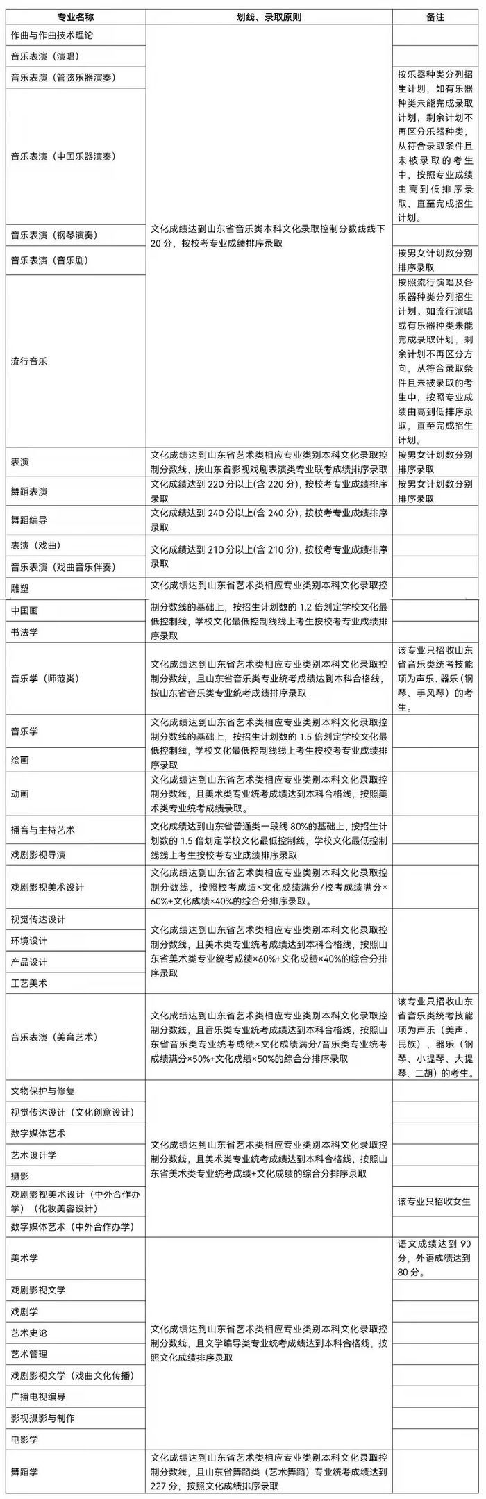
学校将根据教育部要求划定各专业(含招考方向)合格线,其中基本乐科未过线、单科成绩为0分、专业总成绩不足60分、考试违纪或作弊的不在合格范围之内。最终成绩公布时间及查询办法通过山东艺术学院本科招生信息网(https://zsbgs.sdca.edu.cn)及山东艺术学院微信公众号(sdca1958)发布,考生可通过网站打印成绩单,合格考生不再寄发专业合格证。
山艺按照志愿优先原则进行录取,不实行平行志愿。按照教育部及山东省有关规定,该校为独立设置的本科艺术院校,可自行划定文化录取控制分数线。

其中,文化产业管理专业,录取批次在普通类的常规本科批;其他专业,录取批次在艺术类本科提前批。
地址链接:https://api.jinantimes.com.cn/h5/content.html?catid=209&id=2101483&fx=1