您现在所在的位置: 首页在线通知 》 正文

山东艺术学院关于“决胜全面建成小康社会”理论研讨会征文的通知

来源: 上传时间:2020-02-06 18:07  访问量:

山东艺术学院

关于“决胜全面建成小康社会”理论研讨会征文通知

 

各党总支

根据山东省教育厅关于转发《中共山东省委宣传部“决胜全面建成小康社会”理论研讨会征文通知》的通知要求,请严格按照主旨精神、选题方向和论文格式等要求进行审核把关认真组织论文遴选、推荐和上报工作。

党总支请于2020年2月15日前,将《论文推荐登记表》盖章PDF版、word版与推荐论文的word版,发送至邮箱: gaomingwu@sdca.edu.cn联系人:高明武,联系电话: 13964071505

 

附件:

1.山东省教育厅关于转发《中共山东省委宣传部“决胜全面建成小康社会”理论研讨会征文通知》的通知

2.中共山东省委宣传部“决胜全面建成小康社会”理论研讨会征文通知

 

党委宣传部

2020年2月6


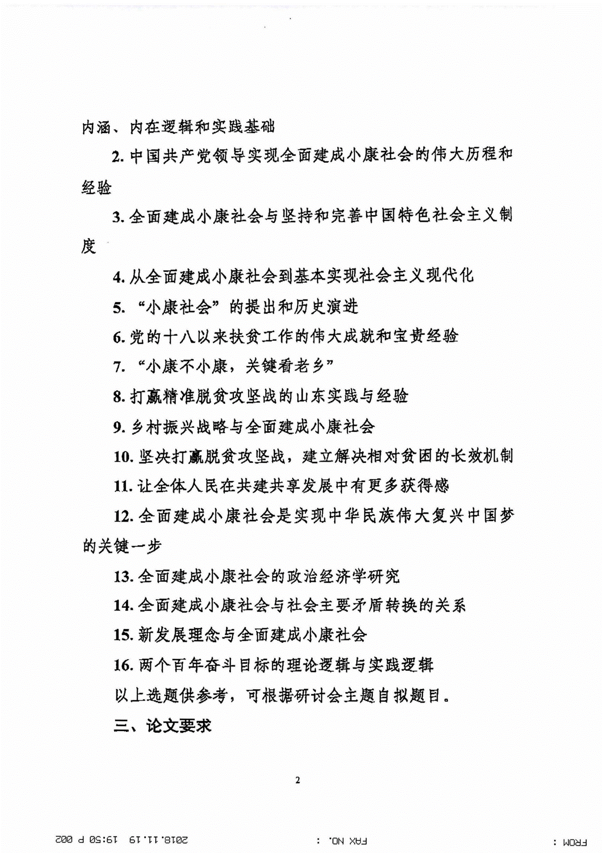
(宣传部办)关于转发《中共山东省委宣传部“决胜全面建成小康社会”理论研讨会征文通知》的通知(依申请公开)_00(宣传部办)关于转发《中共山东省委宣传部“决胜全面建成小康社会”理论研讨会征文通知》的通知(依申请公开)_01(宣传部办)关于转发《中共山东省委宣传部“决胜全面建成小康社会”理论研讨会征文通知》的通知(依申请公开)_02(宣传部办)关于转发《中共山东省委宣传部“决胜全面建成小康社会”理论研讨会征文通知》的通知(依申请公开)_03(宣传部办)关于转发《中共山东省委宣传部“决胜全面建成小康社会”理论研讨会征文通知》的通知(依申请公开)_04(宣传部办)关于转发《中共山东省委宣传部“决胜全面建成小康社会”理论研讨会征文通知》的通知(依申请公开)_05


(宣传部办)关于转发《中共山东省委宣传部“决胜全面建成小康社会”理论研讨会征文通知》的通知(依申请公开)_06

上一条:关于转发《中国共产党山东省委宣传部关于开展“众志成城共克时艰”山东省抗击疫情...
下一条:关于开展校内意识形态专项巡察工作的预备通知

   

网站维护:党委宣传部  网站建设与技术支持:信息中心

长清校区地址:济南市长清区大学科技园紫薇路6000号  邮编:250300

文东校区地址:济南市历下区文化东路91号  邮编:250014